В области современной функциональной косметики для ухода за кожей немногие ингредиенты получили такое научное признание, как никотинамид (ниацинамид, CAS № 98-92-0). Известный своей исключительной стабильностью, безопасностью и многофункциональной биологической активностью, никотинамид в настоящее время широко используется в косметике, способствующей старению. В 2022 году исследователи провели исследование комбинации PvN с использованием полидезоксирибонуклеиновой кислоты (PDNA), витамина С и никотинамида на кератиноцитах человека, эпидермальных меланоцитах и фибробластах. Результаты показали, что польза никотинамида для кожи включает уменьшение пигментации и измеримое улучшение эластичности кожи. Эти результаты тесно связаны со сложными сигнальными путями никотинамида, способствующими старению, которые влияют на пигментацию, воспаление, восстановление барьерной функции, синтез коллагена и долголетие клеток.
Компания Viablife , являясь производителем высококачественных ингредиентов для ухода за кожей, поделится научными данными о роли никотинамида в замедлении старения кожи в косметике, предложив четкое, структурированное и основанное на исследованиях обсуждение, соответствующее последним механистическим представлениям.

Польза никотинамида для кожи в научно доказанных средствах для омоложения.
Польза никотинамида для кожи обусловлена его участием в важных биохимических реакциях, особенно в метаболизме NAD⁺. Как предшественник NAD⁺, он поддерживает выработку клеточной энергии, восстановление ДНК и антиоксидантную защиту — функции, которые естественным образом снижаются с возрастом. При снижении уровня NAD⁺ клетки испытывают митохондриальную дисфункцию, повышенный окислительный стресс и замедление регенерации. Местное применение никотинамида помогает восстановить эти функции, способствуя видимым омолаживающим эффектам.
В исследовании PvN 2022 года никотинамид продемонстрировал явную активность в снижении выработки меланина, регулировании переноса пигментации и укреплении компонентов внеклеточного матрикса, подтвердив свою ценность в лечении пигментных пятен и одновременном восстановлении эластичности кожи.
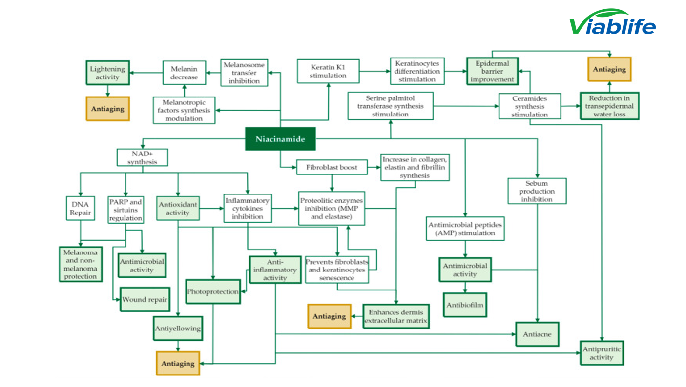
Никотинамид: сигнальные пути старения, демонстрирующие его многофункциональные эффекты.
Путь синтеза НАД⁺, поддерживающий клеточное долголетие. Один из основных механизмов старения — способность никотинамида повышать уровень НАД⁺. Эта активация усиливает:
• Реакции восстановления ДНК.
• Клеточная устойчивость к окислительному стрессу.
• Митохондриальная активность.
Эти функции помогают замедлить внутреннее и внешнее старение, позволяя коже сохранять более здоровую структуру и функции с течением времени.
Пути регуляции пигментации для выравнивания тона кожи: исследования показывают, что никотинамид снижает перенос меланосом от меланоцитов к кератиноцитам. Вместо разрушения пигментных клеток он безопасно балансирует распределение пигмента. Этот механизм приводит к следующим результатам:
• Уменьшено количество темных пятен.
• Более ровный тон кожи.
• Снижено проявление пигментации, вызванной УФ-излучением.
Эти эффекты соответствуют результатам исследования PvN, демонстрирующим явное снижение процентного содержания меланина.
Противовоспалительные и антиоксидантные механизмы. Воспаление ускоряет старение, разрушая коллаген и повреждая барьерную функцию. Никотинамид подавляет воспалительные цитокины и поддерживает антиоксидантные ферментные системы, что приводит к следующим результатам:
• Уменьшение покраснения.
• Улучшена устойчивость кожного барьера.
• Защита от негативного воздействия факторов окружающей среды.
Эти эффекты отразились в данных исследования по эритеме, которые показали заметное уменьшение покраснения.
Внеклеточный матрикс и пути активации фибробластов. В дерме никотинамид усиливает активность фибробластов, способствуя:
• Усиленный синтез коллагена.
• Повышенная выработка эластина и фибриллина.
• Улучшение плотности дермы.
Результаты исследования 2022 года продемонстрировали измеримое улучшение эластичности кожи, подтвердив роль никотинамида в укреплении целостности внеклеточного матрикса.
Никотинамид воздействует на процессы выработки кожного сала, помогая поддерживать сбалансированное его производство и одновременно поддерживая антимикробную активность пептидов. Это способствует очищению и оздоровлению кожи, а также предотвращает старение, вызванное воспалением.


Совместное применение никотинамида и механизмов старения в косметических целях.
Восстановление барьерных свойств и увлажнение
Стимулируя синтез церамидов и поддерживая естественные увлажняющие факторы, никотинамид укрепляет защитный барьер, который необходим для предотвращения потери влаги и защиты от воздействия окружающей среды.
Защита от повреждений, вызванных ультрафиолетовым излучением.
Поддерживая восстановление ДНК и регулируя сигнальные пути клеток, никотинамид уменьшает фотоповреждения, которые приводят к морщинам, пигментации и преждевременному старению.
Поддержание структуры кожи
Никотинамид предотвращает деградацию структурных белков, ингибируя матриксные металлопротеиназы (ММП), уменьшая разрушение коллагена и способствуя более гладкой и упругой коже.
Заключение
Польза никотинамида для кожи подтверждена обширными механистическими и клиническими данными. Благодаря своему воздействию на контроль пигментации, восстановление барьерной функции кожи, стимуляцию фибробластов, уменьшение воспаления и повышение уровня NAD⁺, никотинамид выделяется как один из наиболее ценных ингредиентов в косметике для омоложения.
Исследование PvN 2022 года подтверждает его многофункциональную роль, демонстрируя уменьшение пигментации и значительное повышение эластичности. По мере развития косметической науки никотинамид останется ключевым ингредиентом в средствах по уходу за кожей, предназначенных для замедления старения, восстановления видимых повреждений и поддержания здоровья кожи в долгосрочной перспективе.
Источник данных:
Изучение механизмов действия ниацинамида: терапевтические аспекты и космецевтические применения в функциональных средствах по уходу за кожей.
Смесь полидезоксирибонуклеотидов, витамина С и ниацинамида для местного применения ослабляла пигментацию кожи и повышала ее эластичность за счет модуляции ядерных функций.
китайский
Соединенные Штаты
Испания
Русский
Франция
Германия
Итальянский
Япония
Aрабский
португальский
Корейский
Тайский
греческий
Индия




Leave a Message